Q-Park PaSS Gateway ManualPaSS Gateway ManualPaSS Gateway Manual
  • Search
  • PDF
  1. Home
  2. Power-Up & Configuration
  3. UPS
  4. Menu Structure
  • Power-Up & Configuration
    • Acceptance Installation
    • Cabling & Connections
    • Rack
    • I/O Module
      • Configuration
      • IO connections
    • Network Access
    • PC
    • Network Switch
      • MACH-102
      • RED 25
    • UPS
      • Operations & Display Panel
      • LED Indicators
      • Control Buttons
      • Menu Structure
    • Keypad
    • Camera's Survision
    • Displays
      • Connecting
      • Configuring

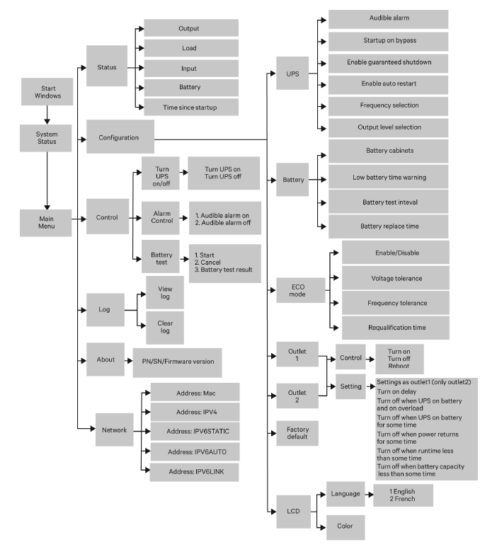
Menu Structure

  • Home
  • General
  • Preparation
    • Project Definition
    • Pre-installation visit & checklist
    • Network
      • Configuration Server
      • Resin
      • Azure
      • Logging
      • CCV
      • Displays
    • Cabling Diagram
  • Installation
    • UPS Installation
    • Cabling
    • Pass Gateway rack Placement
    • displays Placement
    • camera Placement
      • Distance restrictions
      • Angle restrictions
  • Connecting
    • Connecting Rack
      • To Mains Power
      • To Camera's
      • To Network
      • To Displays
    • Connection to legacy PMS & barriers
    • Connection Barriers
      • WPS
    • Loops
  • Power-Up & Configuration
    • Acceptance Installation
    • Cabling & Connections
    • Rack
    • I/O Module
      • Configuration
      • IO connections
    • Network Access
    • PC
    • Network Switch
      • MACH-102
      • RED 25
    • UPS
      • Operations & Display Panel
      • LED Indicators
      • Control Buttons
      • Menu Structure
    • Keypad
    • Camera's Survision
    • Displays
      • Connecting
      • Configuring
  • Error scenario's
Q-Park
  • Contact details
This is an interactive version of the PaSS Gateway Manual.
Bla bla bla
Maybe more bla bla bla
 
©2018 Q-Park BV, published under own management. All rights reserved.

Search

PDF

Menu Structure

  1. Home
  2. Power-Up & Configuration
  3. UPS
  4. Menu Structure
  • Add page to selection
  • Reset selection
  • Download selection (0)
  • Download this page
  • Download full report
UNKNOWN